首页
首页
关于710公海寰宇酒
关于710公海寰宇酒
710公海寰宇酒概况
发展历程
匠人匠心
未来规划
社会责任报告
气体排放报告
碳足迹核算报告
710公海寰宇酒影音
产品展示
产品展示
高端形象系列
核心单品
品质大众系列
安寓意系列
历史荣誉系列
酒谷封藏系列
专属定制系列
新闻资讯
新闻资讯
710公海寰宇酒新闻
加入710公海寰宇酒
加入710公海寰宇酒
710公海寰宇酒招商
匠英求贤
匠英求贤
社会招聘
校园招聘
710公海寰宇酒概况
发展历程
匠人匠心
未来规划
社会责任报告
气体排放报告
碳足迹核算报告
710公海寰宇酒影音
710公海寰宇酒新闻
710公海寰宇酒招商
社会招聘
校园招聘
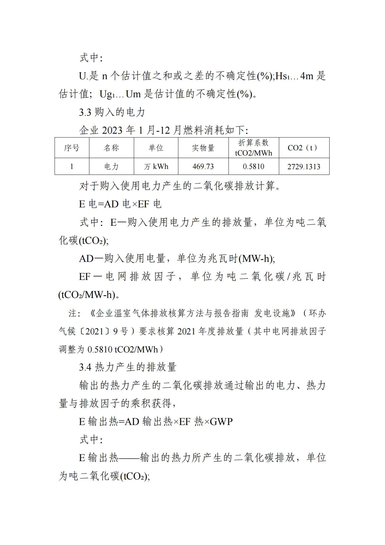
气体排放报告